Your Privacy
We use cookies to give you a better experience in Blueworx
You can learn more about what kind of cookies we use, why, and how from our Privacy Policy. Because we respect your right to privacy, you can choose not to allow some types of cookies. Click on the different category headings in our cookie banner to change our default settings. However, blocking some types of cookies may impact your experience of the site and the services we are able to offer. For more details, check out our Privacy Policy link below.
Strictly Necessary Cookies
These cookies are necessary for the website to function and cannot be switched off in our systems, but do not store any person information. They are usually set in response to your actions that triggers a request for services, such as setting your privacy preferences, logging in or filling forms. You can change your browser settings to alert you about these cookies, but some parts of the Website may not work.
View Cookies
Hi Customers and Partners,
This news is mainly relevant to new customers and partners.
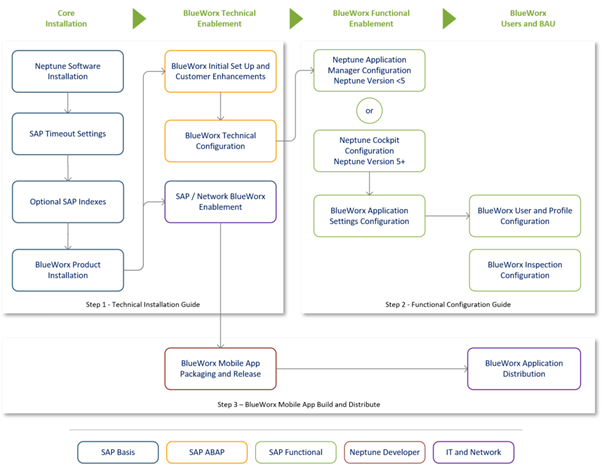
To allow updates to occur independently, the single BlueWorx installation guide has been split into the following three separate documents.
The use of these documents in the installation and configuration process is illustrated below:
The revised documents, subject to access restrictions, are available from: https://blueworx.freshdesk.com/support/solutions/folders/19000167712.
Regards,
Craig Bennett
Product Development Manager
Zag Limited
cell: +64 27 2302678
email: craig@zag.team
0 Votes
0 Comments